Sites: http://www.earthsendangered.com
1. Choose one AREA from the left side menu, such as Africa or North America. List the common names of 4 species that are endangered in that area that you would like to focus on.
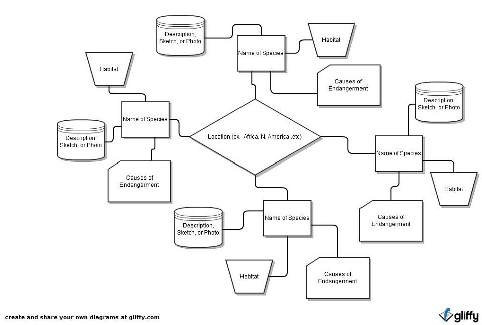
2. The flow chart below will serve as a guideline for creating a graphic organizer or concept map of your species. Draw yours on a separate or create your graphic online. Alternately, you may print the template below and fill in the answers.

